CFA免费延期需要提供什么材料?
2022-05-16
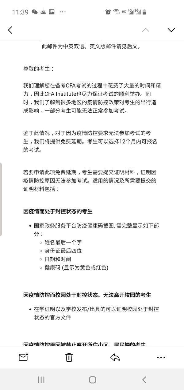
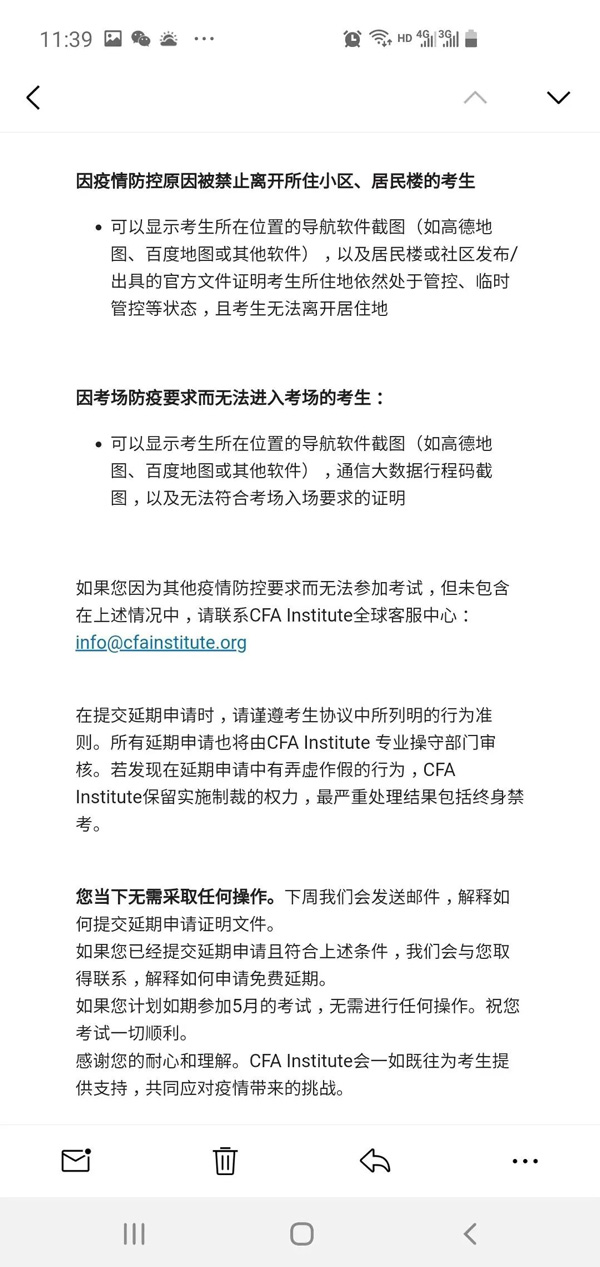
摘要明确了!CFA协会免费延期申请邮件正式发出,受疫情防控影响,不能参加5月CFA考试的考生,可以免费申请考试延期,但需要提供证明文件。
目前考生不需要进行任何操作,等CFA协会下周的邮件,里面会解释如何提交延期证明申请文件。
需要延期的考生请对照邮件
提前准备好证明材料↓


免费延期申请后,考生可以选择12个月内可报名的考试,如果超过这个机会没有报名,相当于放弃了免费考试的机会,所以考生别忘了在规定时间内报名哦。
如果你的情况特殊,邮件里没有提到,可以发邮件到info cfainstitude.org沟通处理哦。
最后跟大家同步下,5月CFA考场的最新消息,湖州的考生注意啦!
5月12日更新,湖州职业技术学院(湖州高新职业技能培训中心):考生需提供考前48小时内的核酸阴性报告才能进考场。
考试前14天内有中、高风险地所在区(县)旅居史的考生不能参加考试。

往期文章阅读推荐:
想成为CFA持证人,你要掌握哪些知识呢?
中国CFA考试网(www.cfa.cn)综合整理,来源:高顿金融分析师(ID:gaoduncfa),原创文章,经授权转载,若需引用或转载,请注明出处 ,仅供参考、交流之目的。
中国CFA考试网(www.cfa.cn)综合整理,来源:高顿金融分析师(ID:gaoduncfa),原创文章,经授权转载,若需引用或转载,请注明出处 ,仅供参考、交流之目的。







CFA考试百科

26年全新CFA报名流程&预约考位流程!
