cqf培训内容都有哪些?看完这篇就知道!
2026-05-09
摘要cqf培训内容都有哪些?看完这篇就知道!cqf作为量化金融领域top级别的证书,其cqf课程内容是经过精心设计的,学员们所学知识可以很快的运用到工作中去。 一、cqf培训内容都有哪些?
cqf培训内容都有哪些?看完这篇就知道!cqf作为量化金融领域top级别的证书,其cqf课程内容是经过精心设计的,学员们所学知识可以很快的运用到工作中去。
一、cqf培训内容都有哪些?
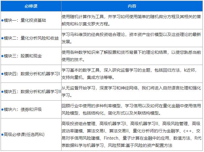
cqf考试科目有很多,必修课有6门参加考试、选修课有2门需要参加考试,以下是具体的课程设置:
1、前导课(选修课)
数学、Python和金融,这是前导课,目的是帮助基础薄弱的考生掌握量化金融的基础。
2、核心课
Level1
金融基础数量
数量风险和回报
股票和货币
Level2
数据科学与机器学习(1)
数据科学与机器学习(2)
固定收益和信用
3、高级选修课
cqf的高级选修课要参加考试,一共有十几门课程,协会要求考生最少选择两门参加考试。

二、cqf课程体系包括几个方面?
cqf培训体系包括以下几个方面:
1、数学基础
cqf强调数学基础,学员需要具备高等数学、线性代数、概率论和统计学等方面的知识。
2、金融市场
cqf培训课程包括股票、债券、期货、期权等金融市场方面的知识,以及市场交易策略、风险管理等方面的知识。
3、编程技能
cqf需要学员具备计算机编程方面的知识,特别是C++和Python语言方面的知识。学员需要熟练掌握数据分析、数值计算、算法设计等方面的技能。
4、课程实践
cqf的培训过程中会进行实践课程,学员需要实现金融模型、设计交易策略、进行风险管理等方面的实践项目。
5、考试认证
完成cqf培训课程后,学员需要通过一系列考试,包括理论知识考试和实践项目考试,才能获得cqf证书。
相关阅读







CFA考试百科

26年全新CFA报名流程&预约考位流程!
