2025年cfa是什么职位?这一篇详细解答!
2024-11-20
摘要2025年cfa是什么职位,下面学姐就来详细为大家进行解答,还不知道的宝子门赶紧看过来~
2025年cfa是什么职位,下面学姐就来详细为大家进行解答,还不知道的宝子门赶紧看过来~、

一、2025年CFA就业方向
1、基金经理
当考生顺利把CFA证书考下来以后,意味着你在职场方面有更多的方向可以选择,但凡与金融相关的岗位你都可以考虑。其中,基金经理是最多CFA持证者选择的发展方向,基金经理可以说是金融领域中,公募私募背后神秘的操盘手,他们所操盘的资金数额一般都非常庞大,考验的是大家缜密的心思、及独具一格的判断能力,没有一定的专业知识基础是很难驾驭这个岗位的。
2、财务总监
除了金融行业,像财会领域很多相关岗位工作也很适合CFA持证者担任。因为CFA课程中涉及的知识面非常广阔,除了金融类,还会涉及到会计类知识,只要你在财会行业中累积到一定经验,你就会有资格担任企业中财务总监这职位。
在金融领域中,财务和金融基本是密不可分的,而CFA证书足以证明自己在工作方面的能力。
3、证券分析师
除了基金以外,持有CFA证书人士,也可以考虑证券类企业担任证券分析师这职位。根据往年的情况,每到了毕业季都有大批应届毕业生投奔到证券企业的阵营中,因为经验不足,很多应届生都会从最基层的证券分析师做起,从中获取相应的工作经验,对于你日后在行业发展带来非常大的帮助。
4、交易员
除了以上的岗位外,交易员也是比较多CFA持证者选择的职位,交易员的主要工作就是负责促成客户双方达成交易的意向,这需要CFA人士需要具备一定的营销能力才能驾驭得了这岗位,对于CFA持证者可以尝试一下。
二、2025年CFA持证人薪资待遇:
近几年来,特许金融分析师CFA持证人一直被国家列为紧缺型金融人才,尤其是在北上广深一线城市。CFA持证人有着很大的缺口,这无疑也促进了国内考生报考CFA认证。
对投资行业薪酬状况的调查表明,雇主愿意为拥有10年或以上工作经验CFA持证人提供高额奖金。同行业,CFA持证人比非持证人收入高百分之二十左右。如果不谈工作经验,CFA持证人于非持证人的薪酬差距将更大,CFA持证人的薪资高于非持证人百分之五十左右。
三、2025年CFA持证人的就业前景如何?
一是中国整体经济面向好,未来30年发展潜力巨大,金融作为重要的支持型服务行业,就业趋势也不断走高。而叩响金融行业的敲门砖之一,就是这张CFA证书。
二是金融业的兴盛是我国全球竞争力的体现。近年来政府工作报告中,多次提到发展普惠金融、绿色金融、互联网金融等多类型的新金融。随着金融门类不断细化,创新层出不穷,需要输入大量新鲜的金融血液。
三是美元走强,人民币走高,新一轮金融危机的预言不断,国际金融环境变得错综复杂,需要我国及时储备好金融人才,来应对这一波金融浪潮的席卷。
四是CFA证书对人才的培养,梯度合理,覆盖范围广阔,人才素质很高,因而雇主十分认可,留下了比较好的口碑。
四、2025年CFA考试的含金量主要体现在以下几个方面:
(1)知名度和影响力
CFA证书全称Chartered Financial Analyst(特许注册金融分析师),是全球投资业里最为严格与高含金量资格认证,为全球投资业在道德操守、专业标准及知识体系等方面设立了规范与标准,具有较高的知名度和影响力。
英国的国际学术认证中心,还将持有CFA证书视为拥有硕士学历水平,能让想进修的金融专业人士,充分学习等同于金融硕士的知识课程。此外,人民日报三年内连续四年推荐CFA证书,2022年再推CFA证书!因此,无论是从国际知名度还是国内知名度来说,CFA资格认证的含金量和认可度都非常重要。
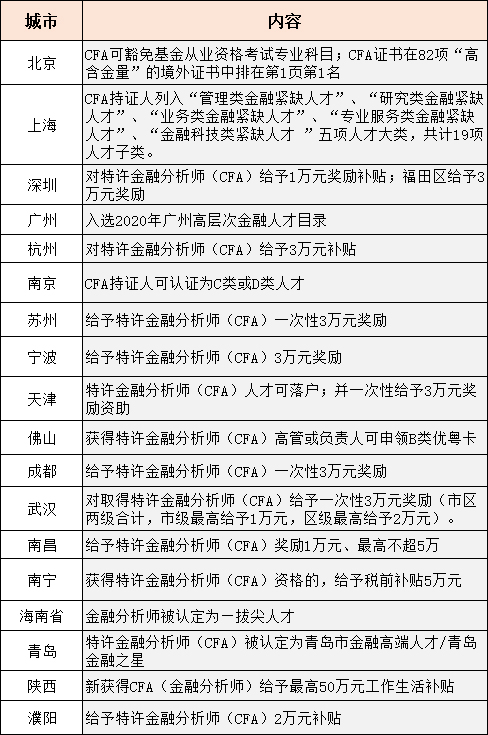
(2)CFA持证人福利政策
CFA持证人除了受到金融领域各大行业的追捧,以及获得高额的薪资报酬以外,还可以享受到国内各大城市的各种实实在在的政策福利,让你在奋斗路上更加畅通无阻,早日实现财务自由北上广深都将CFA持证人作为认定金融紧缺人才标准之一,并给予落户、个税、补贴等方面的政策倾斜。另外,在南京、重庆、成都、天津、青岛、厦门等城市也都相继出台了各式各样的补贴政策:
上海:2017年发布的《上海金融领域“十三五”人才发展规划》将CFA持证人等人才列为上海金融领域“十三五”紧缺人才开发目录。对于紧缺金融人才,在出入境、落户、子女就学、医疗服务、住房等方面给予适当政策倾斜。
广州:市金融局发布的《2018年广州高层次金融人才目录及评定标准》明确指出,对最终获得金融高级专业人才资格者给予10-20万补贴,拥有CFA资格证将获得金融人才评定的附加分值。
深圳:深圳发布的《深圳市人才认定标准》认定CFA持证者为后备级人才标准之一。2018年8月深圳市政府发文《关于实施“鹏城英才计划”的意见》,将设立5000万元金融发展专项资金用于金融人才培养,对于符合条件的CFA人才给予最高5万元奖励。
延伸阅读推荐:
延伸阅读推荐:







CFA考试百科

26年全新CFA报名流程&预约考位流程!
